- 3 minutes de lecture
Un défi mathématique pour tous les élèves du secondaire
Les Concours Opti-Math et Opti-Math+ sont organisés par un comité du GRMS et visent à encourager la pratique de la résolution de problèmes dans un esprit ludique et à démystifier, auprès des jeunes, les modes de pensée qui caractérisent la mathématique.
Voici des questions qui ont été sélectionnées parmi d’anciennes questions des Concours Opti-Math et Opti-Math+ du GRMS.
Opti-Math 2018
Les nombres premiers ont toujours fasciné les mathématiciens. Un nombre premier est un nombre divisible seulement par 1 et par lui-même. Plusieurs mathématiciens ont essayé de trouver une règle pour déduire tous ces nombres, mais personne n’a encore réussi ! C’est maintenant à votre tour de vous amuser avec ceux-ci.
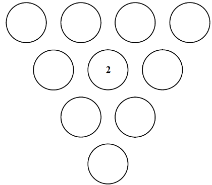
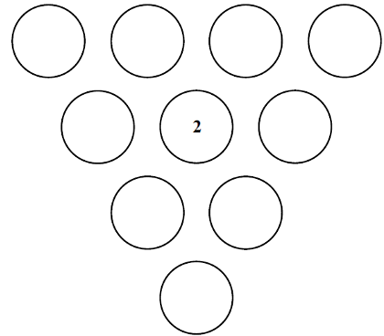
Voici les dix premiers nombres premiers :
2, 3, 5, 7, 11, 13, 17, 19, 23 et 29.
- Place chacun des nombres trouvés précédemment dans chacun des cercles de l’image ci-contre de sorte que les trois
sommes des nombres situés sur chaque côté du triangle (sommes 1, 2 et 3) doivent être égales et les plus élevées possibles.Le « 2 » occupe le cercle du centre et n’est pas utilisé dans les sommes cherchées.
Place maintenant les mêmes nombres dans chacun des cercles de l’image afin que les trois sommes soient égales et les moins élevées possibles.
Opti-Math + 2008
Situation 7 – Une moyenne assemblée
Dix personnes sont assises autour d’une table rectangulaire lors d’une importante réunion.
Alain (A) a 61 ans, Béatrice (B) a 21 ans, Claire (C) a 48 ans, Denis (D) a 15 ans, Érika (E) a 16 ans et Francis (F) a 29 ans.
Tour à tour, Walter (W), Xavier (X), Yvonne (Y) et Zoé (Z) viennent les rejoindre.
Lorsque tout le monde est assis, la moyenne d’âge des personnes assises à chacun des quatre côtés de la table est la même et cette moyenne correspond également à la moyenne d’âge des quatre derniers arrivants.
Quel est l’âge de Walter, Xavier, Yvonne et Zoé ?
Les quatre personnes assises aux coins de la table comptent pour les deux côtés formant ce coin.
Opti-Math + 2004
Situation 14 – La chambre à air
On remplit d’air un tube ayant la forme d’une chambre à air. Une chambre à air correspond mathématiquement à un tore.
Pour les besoins du problème, les valeurs r et R sont des nombres entiers.
- La circonférence du cercle ayant engendré le tore est près de 113 centimètres. La circonférence du cercle de révolution de la chambre à air est près de 201 centimètres. Quel est le volume de la chambre à air ? Arrondis la réponse à la dizaine près.
- Le volume d’une chambre à air est de 5 000 litres et la circonférence du cercle l’ayant engendré est 5 fois plus petite que la circonférence de la chambre à air. Quelle est l’aire totale de la chambre à air ? Arrondis la réponse à la dizaine près.
Opti-Math 1982-1983-1984 — recueil
Situation 102 – Détective demandé
C’était au Moyen Âge. Le châtelain se promenant dans ses cuisines découvre que ses trois beaux chandeliers d’argent manquent. À tour de rôle, les trois personnes suivantes prennent la parole :
- Le portier : « La servante a pris les chandeliers. »
- La servante : « C’est vrai. »
- Le cuisinier : « Je n’ai pas volé les chandeliers. »
Sachant qu’au moins une personne dit la vérité et au moins une personne dit un mensonge, qui a pris les chandeliers ?
Articles dans ce numéro

Mot de la Directrice
Au moment de lire ces lignes, vous serez dans les dernières semaines de cette année scolaire qui, je l’espère, aura été truffée de beaux défis et de merveilleuses découvertes…

La force de notre réflexion collective
Alors que nous voyons arriver la fin de cette année scolaire 2025-2026, je prends un moment pour regarder le chemin parcouru avec une immense fierté. Cette année n’a pas été de tout repos. ..

Comment pimper vos documents de travail ?
Je me suis aperçu qu’il peut être intéressant de partager mes connaissances sur la manipulation du logiciel Word et des applications Geogebra et Desmos.. …

Résolution d’un problème algébrique : ce que nous communiquent les élèves…
Dans une récente recherche (Labrosse, 2020) où nous avons notamment exploité des problèmes avec des élèves de 2e secondaire au début de l’enseignement sur l’algèbre, nous avons conçu une séquence….

Enseigner la factorisation algébrique : une approche visuelle et collaborative avec les tuiles et le « thin slicing »
Je vous propose donc une séquence d’activités de type « thin slicing » qui couvre l’ensemble de la factorisation….

La complétion du carré vue et revue
Dans le présent article, j’aimerais répondre à l’invitation des auteurs à poursuivre la réflexion vers un enrichissement d’une compréhension conceptuelle de la complétion du carré….

« À quoi ça sert ? » : Donner du sens aux mathématiques avec la littératie financière et le tableur
Cet article propose une approche simple : en fusionnant la littératie financière, la compétence numérique (le tableur) et les concepts mathématiques prescrits, nous pouvons créer des tâches authentiques qui répondent en partie à la fameuse question du « à quoi ça sert ? ».

Comment aurait-on dû protéger la galerie d’Apollon au Louvre?
Le 19 octobre 2025, quatre voleurs équipés d’une passerelle s’introduisent par une fenêtre dans la galerie Apollon du Louvre et y dérobent des bijoux historiques d’une valeur inestimable.

La CUA en classe de mathématiques
La CUA (conception universelle de l’apprentissage) est une approche pédagogique inspirée de l’architecture….

Du calcul mental aux plaines d’Abraham en passant par les camps de concentration nazis
Dans le présent texte, j’expose certains techniques de calcul mental pour ensuite glisser vers les camps de concentration nazis et les plaines d’Abraham !….

Défis Opti-Math
Les Concours Opti-Math et Opti-Math+ sont organisés par un comité du GRMS et visent à encourager la pratique de la résolution de problèmes dans…

Défis Opti-Math – Solutions
Solutions des questions du Défi Opti-Math. Un défi mathématique pour tous les élèves du secondaire.
sommes des nombres situés sur chaque côté du triangle (sommes 1, 2 et 3) doivent être égales et les plus élevées possibles.